Search

Development Review

Development Review

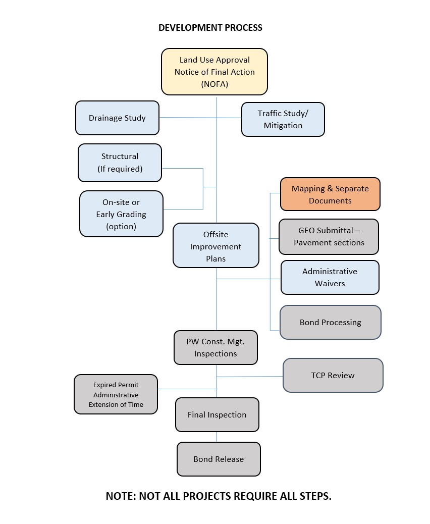
Development Process

Land Use Approval
Drainage Study
Drainage Review/Submittal

When is a drainage study required?
If the site is impacted by a FEMA designated Special Flood Hazard Area, adjacent to or impacted by a Master plan Facility, or is impacted by flows from a wash or facility then a drainage study is required. A determination is made for each site based on the proposed development, size of development, and location in relation to other factors.

Drainage Review Group - reviews drainage studies and grading plans for conformance to code requirements and drainage regulations. Coordinates with Clark County Regional Flood Control District on flood plain issues.

Useful Reference Sites


Expedited Drainage Review Process

Some studies are accepted for expedited review based on the following criteria  Expedited Drainage Study Review

Traffic Study/ Mitigation
TRAFFIC REVIEW

street traffictraffic

This group is responsible for reviewing and approving traffic impact analysis relating to private development projects. It may be required by the County in order to adequately assess the impact of a proposed development on the existing and/or planned street system. This section performs a variety of functions including:

  • Comprehensive Traffic Study
  • Traffic Mitigation Letter
  • Queuing Analysis
  • Pedestrian Pathway Analysis
  • 3 Point Turning Analysis
  • Multi-Way Stop Control Warrant Analysis
  • Traffic Signal Warrant Analysis 

TRAFFIC SUBMITTAL FORM AND FEES
FREQUENT ASKED QUESTIONS
What determine if a traffic study is required for a development project?
Traffic impact analyses may be required for the following submittals:
  1. For a rezoning application. 
  2. For a tentative subdivision map, if the property has been previously zoned for the proposed use and no traffic impact analysis was required at the time of zoning. 
  3. Prior to issuance of a building permit, if the property has already been zoned or subdivided and no previous traffic impact analysis less than one (1) year old exists. 
  4. The applicant may be required to submit a new traffic impact analysis if, after submitting the original analysis, the land use intensity or traffic generation are increased.
Where access points are not defined or a site plan is not available at the time the traffic impact analysis is prepared, additional traffic analysis may be required when a site plan becomes available or the access points are defined.

Who prepares traffic studies for development projects?
When required, a traffic impact analysis shall be the responsibility of the applicant and must be prepared and sealed by a Nevada Registered Professional Engineer with appropriate experience in traffic engineering. Upon submission of a traffic impact analysis, County staff will review the assumptions, procedures, sources, methods, findings, and will provide comments in written form. The developer and his engineer will then have an opportunity to submit an addendum to incorporate any necessary revisions.

USEFUL LINKS

Structural (If required)
Public Works Structural Reviews

Public Works structural submittals are generally required by the Drainage Study Approval letter for structures located within a public or private drainage easement. All plans and calculations need to be stamped, signed and dated.

Structural calculations and construction plans are required for items such as: Cast-in-place RCB’s or arches, custom drop inlets, transition structures, retaining walls, channels, headwalls, wall openings, collar connections & gabion baskets.

Note: Wall footing need to be within the easement if wall is. If wall is outside the easement, footing must be too. Structural review is not required for pre-cast items, but details must be added to the plan set for precast drop inlets, NDOT details or specialty items. Foundations for Cell sites located in the public right-of-way are also reviewed.

Note: Offsite Improvement plans are not accepted until the structural review is approved.

Research on past structural reviews can be accessed through “Document Image Search” under application type Drainage Studies and your record number (No PW).


Tracking for current reviews can be done through “Citizen Access Link” using your record PW number.  

Submittal requirements:
Structural submittals are accepted after the approval of the drainage study or as needed for cell sites.

The fee is $750 (Covers 1st & 2nd Review). Subsequent reviews are $400. Additional fees will be assessed in $750 increments for multiple types of structures (as determined by the reviewer during first review).

Drainage related submittals should include:

  • Submittal sheet 
  • 1 copy of Geotechnical Report (Stamped and Signed / Provide update letter if report is over 1 year old.)
  • 1 set of Civil Plans (Cover, Grading, Details and Plan & Profile Sheets - Stamped, Signed and Dated)
  • 2 sets of Structural sheets (Stamped, Signed and Dated)
  • 2 sets of Structural Calculations (Stamped, Signed and Dated)
  • Drainage study approval letter and copy of APPLANS
  • Previous redlines to be included with a subsequent submittal
Cell foundation submittals should include:
  • Submittal sheet
  • SLA (Site License Application) for sites.
  • Letter of Explanation - explaining if it is a new site, new pole, new foundation or what is existing. Single site? 
  • 2 sets of calculations for the foundation using unrestrained conditions and listing the pole, proposed equipment with elevations and weights. (Stamped, Signed and Dated)
  • 2 sets of plans including full construction drawings for the foundation, anchor bolts, base plate including concrete strength of 4500 psi and type V cement. (Stamped, Signed and Dated) Plans showing the pole (Indicating type and manufacturer) with callouts for the equipment and heights and base plate. (Stamped, Signed and Dated)
  • Title sheet listing location of site Carrier ID# and SLA #, sheet index, scope of work, contacts, notes etc. If multiple sites; provide a chart with SLA number, Carrier ID number, Location ( N side Flamingo 200’ E of Paradise) and what option if there are options.
The following notes should be somewhere on the foundation sheets:
1. Structural design acceptance is valid only for pole foundations installed on leveled surfaces. Any foundation installed within (5ft) from a slope will require slope stability analysis and calculations with a separate structural review and fee. A geotechnical report will be needed for the review. 
2. Sidewalks must be unobstructed and have an access of at least 4.0-ft from back of curb.
3. NEC Code to be followed.
4. Work to comply with Clark County Standard Specifications Drawings # 313, 316, 320, 320.1, 321 and any other applicable standard drawings. Standards can be found at http://rtcws.rtcsnv.com/mpo/streets/v4_streets_drawings.cfm.

SPECIAL INSPECTION REQUIRED

Inspections shall be performed by an ICC certified inspector approved by Clark County; and employed by the owner/developer.


Provide special inspections in accordance with the 2018 International Building Code and CC Standard Spec 623 for the items listed below.

    • Concrete Strength- Continuous
    • Welding
    • Concrete Placement-Continuous
    • Galvanizing
    • Grout-Continuous
    • Pole modification
    • Reinforcing Steel Placement- Periodic
    • Brackets
    • Equipment Installation 
5. The inspector shall submit a statement to the Owner/developer, Structural Engineer and Clark County Inspections indicating compliance with the plans and specifications.

6. Inspection of the fill around the ((street light foundation...) shall be provided at a frequency as necessary to ensure that proper fill and compaction is achieved. Compaction test for each lift shall be taken per CCAUSD 203.05.02.
On-site or  Early Grading (option)
Grading

On site grading of any kind requires a Building Permit.  An Early Grading permit is for on-site grading only and may not be used to obtain wall permits.  A Final Grading permit allows for grading and can also be used to submit for retaining and screen walls (since it includes a Zoning review).  You may want to talk to the Engineering division at the Building Department to decide which permit is best for you.  The plans are essentially the same, they just have a different review steps.

A building permit for on-site grading is only for private property.  Any work in the right of way or drainage facilities requires an off-site permit with bonds posted for those improvements. 

In order for the Civil step to be approved, a plan must be approved by Public Works.  For those projects that require a Drainage Study and Off-site Permit, a plan may be submitted prior to the off-site permit approval.  We call that Early Grading or "at risk grading".  To Public Works this means a grading plan approval prior to off-sites permit approval.

See the on-site Grading Submittal Guide for our requirements.  The plan is submitted under the Drainage Study record number.  Once approved, the plan can also be used to approve the Civil step of building permits for either type of grading permit.

Use the attached Grading Submittal Form and the On-site Options.   Don’t make a submittal unless you have a building permit application number to reference. 

The grading review turn around varies depending on whether it includes the legal documents for a Grading Agreement.  With the agreement the turn around is roughly 2 weeks.  If the bond is posted on the off-site permit, or off-sites are already built it takes about 1 week.  Any corrections needed will delay the process.

Staff will sign off on the plans and building permit once all the reviews are complete and we can confirm that the plans are consistent.  The plans will be imaged under the Drainage Study record and the electronic plans for the building permit.

A refund may be issued upon written request once the off-site permit is issued.  The steps for this process are outlined on the Grading Submittal Guide.

Grading Submittal Sheet  On-Site Grading Options  Early Grading Agreement

Offsite Improvement Permits
Offsites – Improvement Plans Review

The offsites team under the Development Review Division is responsible for providing professional and technical services specifically related to the review of improvement plans from developers in public right-of-way and easements. The offsites team issues permits for approved plans and manages revisions of approved plans. A typical offsite review includes verification of land use conditions, final maps, easements, pavement design and compliance with drainage, structural, traffic, design division, inter-agency concurrence, utility companies and BLM criteria.

Note: Once permit has been issued, refer to Construction Management tab for traffic control permits, inspections and bond release information.

Offsite Submittal Requirements

Drainage study, traffic study and structural review are to be approved before submittal. A Public Works Geotechnical review needs to be submitted for preliminary pavement sections after offsite is submitted.

First Review Submittal
  1. Submittal Sheet
  2. Copy of traffic study approval letter (if required by NOFA)
  3. Copy of drainage study approval letter and APPlans (if required by NOFA) 
  4. Copy of Public Works structural approval letter and APSTRPlans (if required) 
  5. 3 sets of improvement plans (stamped, signed and dated)
  6. Bond estimate
  7. Plan check fees as listed on the bond estimate. (Minimum is $300) 
Subsequent Review Submittal
  1. Submittal Sheet
  2. 2 sets of improvement plans (stamped, signed and dated) 
  3. Drainage study APPlans (if applicable)
  4. Structural APSTRPlans (if applicable)
  5. Bond estimate- revised (if NOT approved the first time)
  6. All previous redlines
Final Review Submittal
  1. Submittal Sheet
  2. 1 set of Mylars OR bond copy with all required signatures (stamped, signed and dated)
    Note: IP Plans and Map must match for permit to be issued. 
  3. Drainage study APPlans (if applicable)
  4. Structural APSTRPlans (if applicable)
  5. All previous redlines
Offsite Revision Submittal Requirement
  1. Submittal Sheet 
  2. Items listed on the Revision Checklist
Forms Related to Offsite Improvement Plans
Reference Links
Mapping & Separate Documents
GEO Submittal – Pavement Sections
Administrative Waivers / Extension of Time
Bond Processing
PW Const. Mgt. Inspections
TCP Review

Sign up for Clark County Newsletters

Subscribe today to get your neighborhood news